| Начало раздела Производственные, любительские Радиолюбительские Авиамодельные, ракетомодельные Полезные, занимательные  | Хитрости мастеру Электроника Физика Технологии Изобретения  | Тайны космоса Тайны Земли Тайны Океана Хитрости Карта раздела  | |
| Использование материалов сайта разрешается при условии ссылки (для сайтов - гиперссылки) | |||
Навигация: =>  | На главную/ Электроника/ Схемы/ Специальные устройства.../ | 
  | 
Электрошокер
Варианты схем: => 1| 2| 3| 4| 5| 6
Электрошокер - это устройство для индивидуальной самозащиты от недоброжелателей, путем поражения электрическим током большой напряженности.

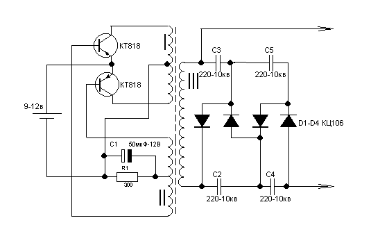
Детали
- VT1,VT2 - КТ818Б КТ816
 - VD1,VD2 - КЦ106В...Г
 - Т1
мотается:
| по 6 витков диам. 0,5-0,8;
|| - по 5-8 тыс. 0,15-0,25;
||| - по 24 витка диам. 0,5-0,8. 
Трансформатор наматывается виток к витку на ферритовом стержне диаметром 8 мм, длиной 50 мм. Между каждым слоем прокладывается слой фторопласта.

Внешний вид электрошокера
С наружной части под электродами, распологаются небольшие "усики" из латуни, для уменьшения расстояния между электродами - разряд образуется между ними. Расстояние между электродами - 30 мм, а длина короны - 20 мм.
Внимание!
При
работе с прибором не забывайте о
правилах техники безопасности!
Дата публикации 22.03.2003гг.
Created/Updated: 25.05.2018
 |
